小伙伴们,为进一步助力企业机构复工复产,方便邀请函申办工作,北京市新增了邀请函签发主体。以后邀请函签发主体不只是市外办一家了,还有市商务局、中关村管委会、西城区外办和朝阳区外办4家单位。外国人持北京市这5家签发主体出具的邀请函去申办签证,驻外签证机关都是认可的,小伙伴们可放心申办。
新增4家签发主体负责本行业本地区企业机构的申请,可向其了解具体情况。如果不在4家签发主体受理范围的,可以联系北京外事,小编将继续为小伙伴们做好服务。各签发主体联系方式如下。

此外,我们拓宽了邀请函受理初审渠道,小伙伴们可以根据所在区或行业向以下单位提出申请。各初审单位联系方式如下。

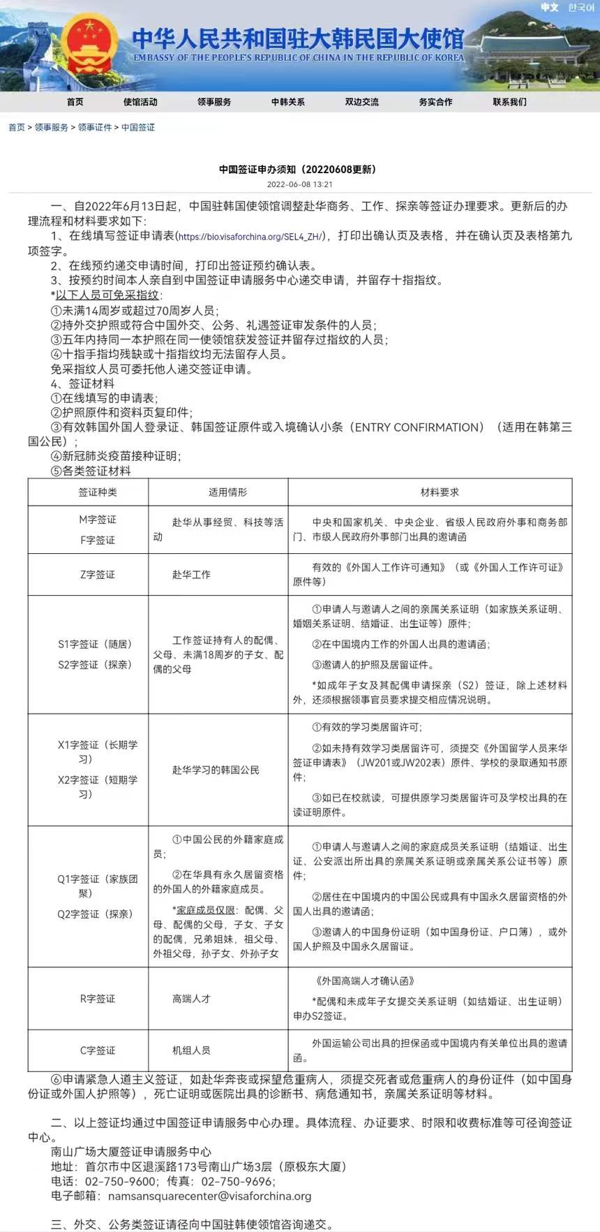
小编还注意到,有部分驻外签证机关更新了签证政策。如,外国人凭《外国人工作许可通知》等材料就可以申办工作(Z)签证了。
至于都有哪些驻外签证机关更新了签证政策,还请关注驻外签证机关的网站或者微信公众号。小编为小伙伴们找了几家驻外签证机关的网站截图,请查收。




需要提醒的是,获得了邀请函不一定就能获得中国签证。是否给予签证,由驻外签证机关根据申请签证当事人的具体情况决定。
还要提示的是,办理邀请函全程免费。北京外办是不接受中介机构代办的,须由邀请单位直接申办。
最后,小编还要提示小伙伴们,记得提醒外国人申办签证前全程接种新冠肺炎疫苗,签证办好后要申办绿色健康码,跨境旅行时做好疫情防护,入境时要遵守入境地和北京市疫情防控规定。让我们同心抗疫,共克时艰,一起筑牢疫情防控防线。
【来源】北京外办
*免责声明:本站文章图文版权归原作者及原出处所有,文章内容为作者个人观点,并不代表本网站。如果您发现网站上有侵犯您的知识产权的作品,请与我们取得联系,我们会及时修改或删除。
上一篇:已经是第一篇

